Última actualización enero 13, 2026
Organigrama
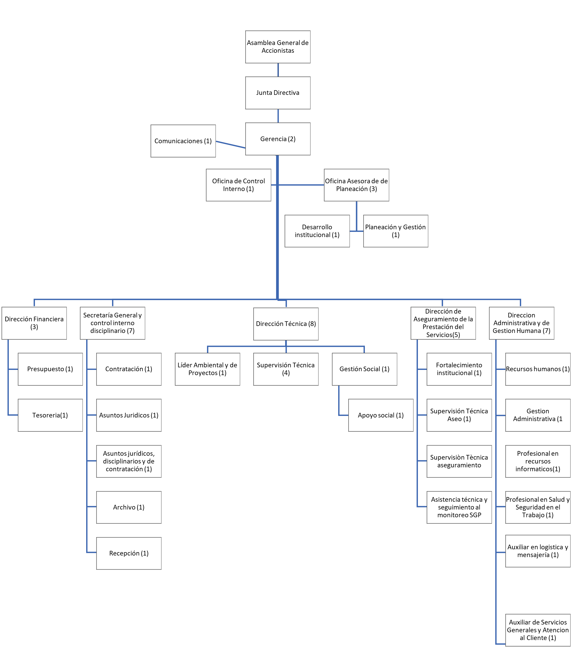
Estructura organizacional de la Empresa Aguas del Cesar S.A. E.S.P., de acuerdo a los niveles de autoridad y responsabilidad:
Que mediante Acta No. 066 del 26 de diciembre de 2022, la Junta Directiva de la empresa aprobó una actualización de la planta de personal y el manual de funciones y competencias laborales para los funcionarios públicos de los diferentes niveles jerárquicos de a empresa de AGUAS DEL CESAR S.A. E.S.P.

